老盘又传消息!土地红利之下,亿力接手淮海青年城能涅槃?
扫描到手机,新闻随时看
扫一扫,用手机看文章
更加方便分享给朋友
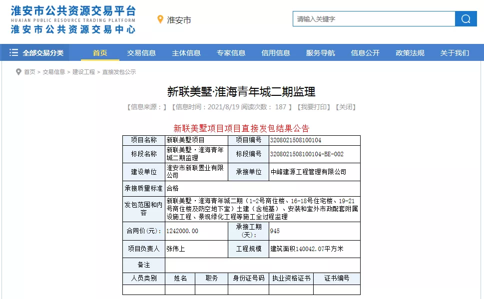
突发!重磅消息传出,开发区中部又要上新…总建筑面积约14万方!近距开发区中部“地王圈”!壹 | 01失声近5年!淮海青年城二期传出新消息!亿力未来城开发商接手!工程监理发包…近日,淮安公共资源交易平台公示了,淮海青年城二期监理的直接发包公告。

◎淮海青年城二期监理发包据公示,淮海青年城二期,共计8栋楼,总建筑面积约14万方,监理工期943天。自2017年项目一期房源售罄,市场“失声”了近5年,淮海青年城终于再度传出声音。事实上,淮海青年城二期项目的建设方案早在2017年4月,便已经调整后公布。

◎淮海青年城二期批后方案据批后方案,淮海青年城二期共由3栋多层,5栋高层住宅组成,总户数约830户。如今,工程监理发包,淮海青年城上新又近了一步。值得注意的是,虽然开发企业仍然是淮安市新联置业有限公司,但是,该房企早已是“老瓶装新酒”了。据企查查数据显示,今年5月,淮安市新联置业有限公司完成了投资人及负责人的变更。

◎企查查数据截图目前,该公司由江苏省亿力房地产有限责任公司100%控股!

据梳理,江苏省亿力房地产有限责任公司,在淮安水渡口板块,开发了亿力未来城项目,该项目住宅房源已经全部售罄,目前仅有公寓及5期沿街商铺在售。贰 | 02地价格局巨变!开发区“地王圈”初现端倪!土地红利之下,淮海青年城能涅槃?从一期售罄至今,淮海青年城虽然仅仅沉寂了不到5年。但是,如今的开发区中部,地价格局早已巨变!一个崭新的“地王圈”出现端倪。今年7月23日,新区地产摘牌合肥路东侧,大连路南侧商住地块,虽然底价成交,不过楼面价却也达到了惊人的6246元/㎡!梳理开发区的地价历史不难发现,开发区中部,一直以来都是开发区的“地王”集聚区域,而合肥路沿线又是开发区中部的“地王”集聚区。2017年,合肥路沿线,新城尚隽花园,拿地楼面价2740元/㎡;2018年,合肥路沿线,南馨雅轩,拿地楼面价3195元/㎡;2021年,合肥路沿线,较新地王,拿地楼面价6246元/㎡;

◎开发区“地王圈”楼盘一览从上述图片可以很直观的看出,淮海青年城二期,与开发区的“新地王”及“前地王”都是“邻居”。随着“面粉”的价格上涨,“面包”价格也势必上涨,身处“地王”周边,早前拿地的淮海青年城二期,将享受着巨大的土地红利。那么,在此红利之下,项目能否成功涅槃,还要等待时间来检验。不过,随着淮海青年城二期传出消息,在开发区中部,未来较大的供应量是要来了,板块“房荒”或得以缓解。贰 | 03土地成本提高!房企拿地方式日益多样化…随着土地价格的上涨,动辄5000+/㎡的拿地成本,使得不少房企,望而却步,因此房企拿地的思路也宽阔了起来。近年来,有不少房企都和江苏省亿力房地产一样,选择通过收购股权、购买二手地块、联合开发等非招拍挂方式,来获取土地或是项目,以求迈进或是深耕淮安。前不久,朗诗官宣首子入淮!便是与宝景房地产发展(淮安)有限公司,联合打造,由其接手的位于清浦老城西片区,北京南路的朗诗·宝景|时光里(原润城一品)项目。

此外,同板块的雅居乐·中匠|南门府也是在中农集团接手了南门尚城之后,与雅居乐的联手开发,这也是雅居乐与中农在淮安的第二度联手。南门府项目,围挡画面已经出街,工地内也开始有所动作!

当然,除了上述两家较新的项目之外,金科金地商置·观天下、金樾府等项目都是通过非招拍挂的方式获取的土地。另据小道消息,中垠地产通过接手南浦佳园剩余地块已经低调入淮。网络上,有关该公司的招聘信息中,包含了营销、工程、行政等多个类别,工作地点为淮安清江浦区。

对于亿力接手淮海青年城你有何看法?对于房企通过非招拍挂获得项目,首进或深耕淮安,你有何见解?欢迎评论区留言表达观点。
声明:本文由入驻焦点开放平台的作者撰写,除焦点官方账号外,观点仅代表作者本人,不代表焦点立场。
