淮安人注意!今后办事,这些材料不用带了!
搜狐焦点淮安 2023-03-06 09:39:17
用手机看
扫描到手机,新闻随时看
扫一扫,用手机看文章
更加方便分享给朋友
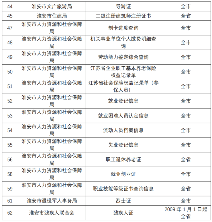
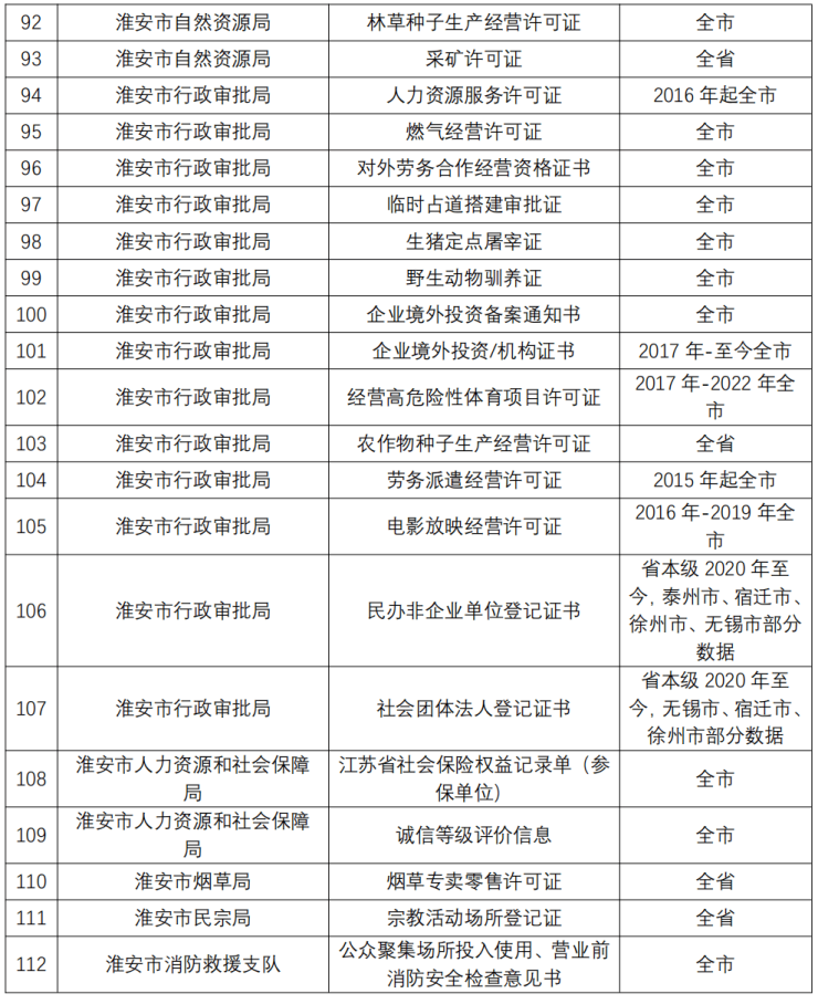
来源:淮安本地宝不知道大家有没有遇到过去政务服务中心办事忘带某样材料的情况小编今天有个好消息告诉大家今后下面225个证件和材料大家伙可以不用带啦↓↓↓ ×自然人类(62个)×企业类(112个)×项目类(55个…
来源:淮安本地宝
×


×



×


其中:不动产权证、营业执照、中华人民共和国居民身份证在自然人类、企业类、项目类中分别计入。
声明:本文由入驻焦点开放平台的作者撰写,除焦点官方账号外,观点仅代表作者本人,不代表焦点立场。
