连发3条!!文昌学府传来新消息!项目落地加速…
扫描到手机,新闻随时看
扫一扫,用手机看文章
更加方便分享给朋友
又有两个纯新项目爆出新动静,淮安楼市要热闹了…
这两个项目分别是位于生态新城的文昌学府和位于淮安区的国联河西公园社区的闲庭院组团。

连发三则招标!
项目进展飞速…
前两天,小编发现文昌学府又有了新动静。淮安市公共资源交易中心一下子公示了三条文昌学府的招标公告。
项目简介:
项目位于生态文旅区承恩大道以东,小盐河以西,福地路以南,绿云路以北。
用地面积70956㎡(约106.43亩),总建筑面积206117.76㎡。
主要建设住宅15栋,其中地上建筑面积155834.14㎡,主要包括住宅建筑面积152109.14㎡。
配套用房建筑面积3725㎡;地下建筑面积(不计容)48313.32㎡;架空层面积(不计容)1970.3㎡。
项目配套建设道路、绿化、管网等附属工程。
文昌学府项目工程检测服务招标:

检测周期:暂定约1200日历天
招标控制价为:人民币310万元
文昌学府项目监理服务招标公告:

招标范围:包含但不限于为完成本项目所涉及的桩基、基坑支护及降水、基坑监测、地下车库及人防、示范区建设、主体及安装、幕墙、电梯、室内外装饰装修、消防通风、燃气、自来水、钢结构、智能化、三网、配电房、室外雨污管网、景观绿化、市政道路、室外配电、亮化、大门等所有室内外工程的全部监理。
合同估算价:692万元
文昌学府项目全过程造价咨询招标公告:

服务周期:为1200日历天
合同估算价为:人民币224万元
众多周知,文昌学府就是前几个月拍下的生态文旅区70号地块,
这也是2022年淮安商品房宅地的首度摘牌。
单从位置上来看,项目就处于了生态新城的核心区地块。位于承恩大道东侧,福地路南侧,绿云路北侧,山阳湾路西侧。
之前也说过,文昌学府最大的价值点就在于让小面积回归了生态新城,这或许也是生态新城楼市的一个转折点。
根据之前的实探,现在地块内已经有机器在工作了,随着三则招标的发布,项目里面世也越来越近。

国联河西公园社区动作不断
淮安区风起…
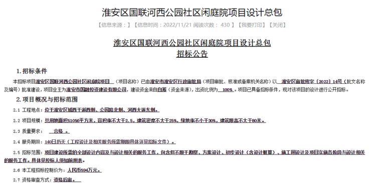
前两天,淮安区国联河西公园社区闲庭院项目设计总包招标公告在淮安市公共资源交易中心公示:

项目位于淮安区城西干道西侧、公园路北侧、河西大道东侧。总用地面积51056平方米。
容积率不大于2.5,建筑密度不大于25%,绿地率不小于30%,建筑限高不大于80米。
服务期限:140日历天(工程设计及相关服务所需期限具体详见招标文件)。
工程招标控制价为:人民币594万元。
闲庭院是国联河西公园社区的一个组团,到目前为止除了一个招标录入计划之外,只公示了设计总包的招标。
不过,从容积率和建筑密度来看,项目后期规划应该也是不差的。
国联河西公园社区中,组团源河苑已经开盘,另外的几个组团闲庭院、中瑭府等都在陆续进行中。
随着国联河西公园社区的进一步发展,淮安区河西板块将迎来新的蜕变…
写在最后:
接近年底,淮安楼市也是动作频频。
生态新城前段时间拍出的几宗地块,也陆续都有了动作。随着这些项目的面世,生态新城的楼市格局或将迎来一个拐点…
而国联河西公园社区的加持,也让淮安区河西板块的发展上升了一个台阶。
对此,你有什么想法?欢迎评论区留言!
声明:本文由入驻焦点开放平台的作者撰写,除焦点官方账号外,观点仅代表作者本人,不代表焦点立场。
