济南4宗宅地成交额23.86亿元,后续多宗住宅地块竞买规则调整
扫描到手机,新闻随时看
扫一扫,用手机看文章
更加方便分享给朋友
来源:澎湃新闻
济南迎来全面放开限购后的首次土拍。
10月9日,济南迎来6宗地块出让,其中4宗为住宅用地,2宗为商业用地,最终1宗商业用地流拍,4宗住宅用地成功出让。
按照土拍结果,4宗住宅用地中,1宗地块触顶摇号,其余3宗以底价成交,共计成交金额约23.86亿元,总成交面积约16万平方米,总成交规划建筑面积约33.16万平方米。
从地块区位来看,4宗地块分别位于历下区(1宗)以及历城区(3宗)。
按照出让方式,本批次城镇住宅用地设立最高限价,网上交易达到最高限价的采取“限地价、竞建筑品质、现场摇号”。
本批次地块中,位于历城区的唐冶围子山路以东A-1-1地块经过123轮竞价并触顶摇号。根据中指研究院监测数据,该地块共吸引有华润、中海、保利、瑞马、中建等12家房企参与竞争。最终该地块触顶地价上限4.874亿元及完成竞品质阶段,成交楼面价9203元/平方米,溢价14.9%,将进入现场摇号阶段,且12家房企均已给出商品住宅建筑满足三星级绿色建筑要求,并同意参与现场摇号。

地块信息显示,地块位于历城区唐冶片区围子山路以东、围子山以北,最高容积率仅1.2。根据安排,唐冶围子山路以东A-1-1地块现场摇号活动时间为2023年10月10日14时。
该地块也是本批次中,唯一触发最高限价的地块,另外3宗住宅地块均以底价成交。
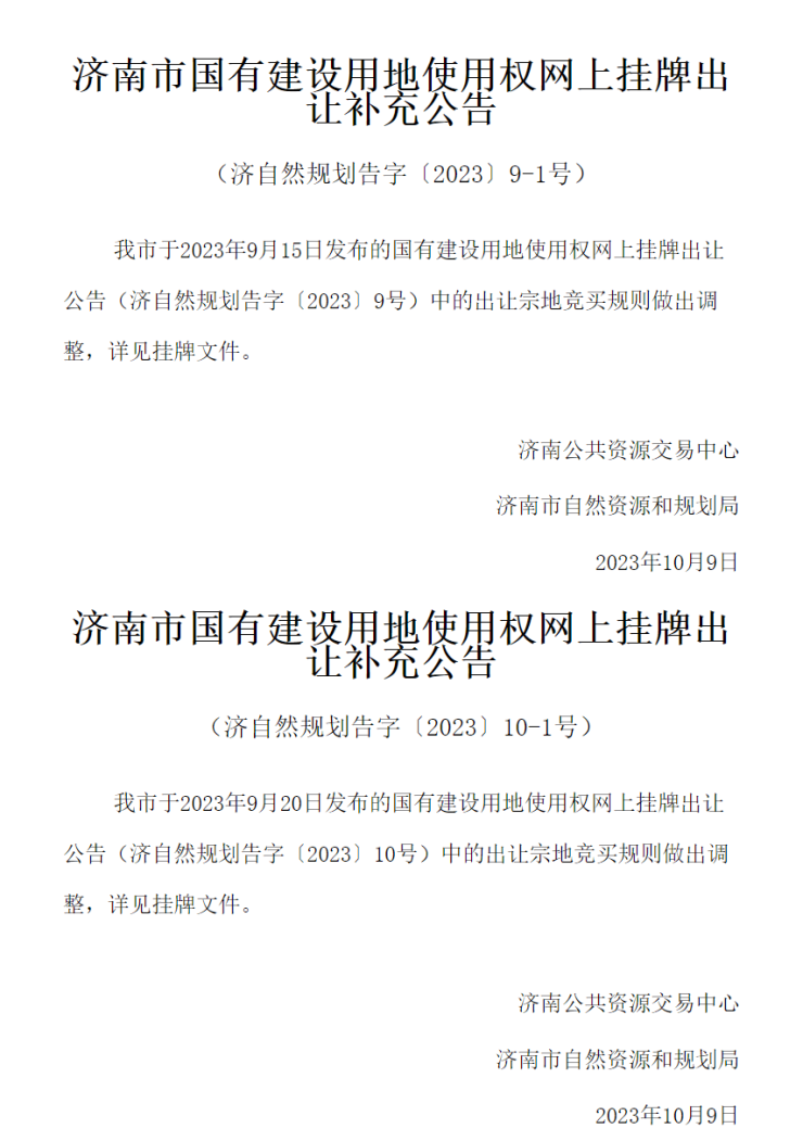
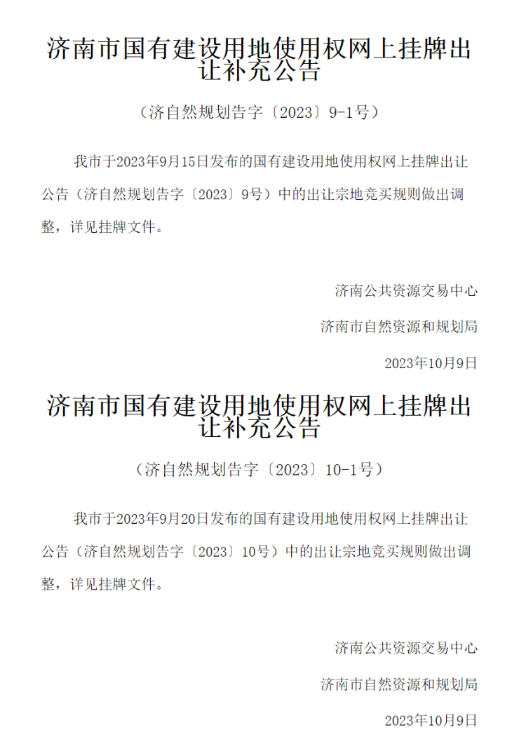
值得关注的是,济南市后续待拍地块的竞买规则已出现调整,将“按照价高者得原则确定竞得人”。
根据济南公共资源交易中心、济南市自然资源和规划局于10月9日发布的补充公告,济自然规划告字〔2023〕9号、济自然规划告字〔2023〕10号公告中的出让宗地竞买规则做出调整,详见挂牌文件。
通过翻阅出让公告,上述济自然规划告字〔2023〕9号公告、济自然规划告字〔2023〕10号公告中原表述为:本次国有建设用地使用权采取网上挂牌方式出让,按照价高者得原则确定竞得人。根据济南市人民政府《关于进一步完善调控措施促进我市房地产市场平稳健康发展的通知》(济政办发〔2017〕13号)规定,本次公告出让城镇住宅用地设立最高限价,网上交易达到最高限价的采取“限地价、竞建筑品质、现场摇号”。

不过,翻阅上述公告中的城镇住宅用地挂牌出让文件,目前仅显示:本次国有建设用地使用权采取网上挂牌方式出让,按照价高者得原则确定竞得人。
即不再显示“城镇住宅用地设立最高限价,网上交易达到最高限价的采取‘限地价、竞建筑品质、现场摇号’”等相关表述。
按照出让公告,济自然规划告字〔2023〕9号公告涉及10宗住宅用地,济自然规划告字〔2023〕10号公告涉及2宗住宅用地。
另据济南市住房和城乡建设局消息,为保持全市房地产市场平稳健康发展,支持刚性和改善性购房需求,进一步提振市场信心,济南市对当前房地产调控政策措施进行调整:取消二环以内的历下区、市中区区域购房限制;同时,商品住房取得《不动产权证书》后即可上市交易,并自2023年9月11日起施行。
此前,济南市仅剩二环以内的历下区、市中区区域有购房限制,此次政策调整后也意味着济南市全域取消购房限制。
声明:本文由入驻焦点开放平台的作者撰写,除焦点官方账号外,观点仅代表作者本人,不代表焦点立场。
