较低7字头!又一波新房备案价上新!
扫描到手机,新闻随时看
扫一扫,用手机看文章
更加方便分享给朋友
继续上新!近日,又一波新房备案价出炉!较低7字头,较高22530元/平方米!据淮安市发改委官网显示,本次备案价公示了多家楼盘,包括海尚风华、建发|水利 天玺湾雅苑、新联美墅.淮海青年城、华安新城、金科&金地商置·观天下、水沐云顶和新城睿园。

◎来源:淮安市发改委网站
具体情况如下:

看点1:年末收官,又一批毛坯房面世,楼市重新刮起了毛坯风毛坯房重新领跑。
看点2:本次中环时代的备案价格,放在整个淮安楼市中都是比较偏低的。
看点3:自雅居乐·富春山居住宅售罄后,淮海青年城(三期),预计将会是开发区中部排名前列家打破板块房荒的楼盘。
看点4:南部新城纯新盘海尚风华首次公示备案价信息,项目预计12月初首开8号楼,成品高层备案均价11875元/平方米;
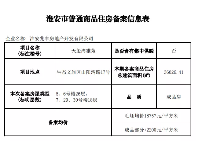
看点5:建发|水利 天玺湾雅苑在同一天公示了24栋6层叠墅的备案价。

年末收官将至,本次公示备案价的7家楼盘中,共有6家推出了毛坯,全部成品交付的只有海尚风华1家。
再结合,11月与12月的房源上新数据来看,2021年的最后三个月里,毛坯房源上新的数量在明显上涨,大有重新领跑之势。
在这些毛坯房源的名单里,就有本次备案价公示中价格较低的两个盘,那就是新联美墅.淮海青年城(三期)和华安新城【中环时代】。
其中,华安新城【中环时代】本次的备案价格就低至7字头!
项目本次备案的是1号楼,共有24层,毛坯交付,不含集中供暖,备案均价为7379元/平方米。

其位于位于经济开发区徐杨板块,项目总占地6万方,总建筑面积15万方。本次公示的这个价格不管是放在板块内看,还是放眼整个淮安楼市来说,其价格都是非常低的。
说完了7字头,再来看看8字头的淮海青年城(三期)。
其本次备案的是2号楼,该楼栋共计33层,毛坯交付,不含集中供暖,本次公示的备案均价为8950元/平方米

项目位于经济开发区,汕头路与韩泰路交汇处。自雅居乐·富春山居售罄后,该楼盘可能将会是开发区中部排名前列家开盘的楼盘,这一举动很有可能会打破该板块房荒局面!

此外,本次公示的7家房源中只有1家为全部成品交付,并且是纯新盘!那就是位于南部新城的海尚风华。
该项目一共由29栋高层组成,其中大地块包括21栋27F高层,而小地块包括8栋26F高层住宅。

*效果图
据悉,该楼盘预计12月初首开8号楼,产品建筑面积段约99-116㎡,中旬加推10号楼,产品建筑面积段约115-141㎡,成品交付,本次备案均价为11875元/平方米。

爱琴海项目建筑总面积约70万方,规划有爱琴海购物公园、玫瑰天街、活力住区等业态,位于南部新城枚皋路与淮海南路交汇处。
项目的户型建筑面积段比较的全面,涵盖了刚需和改善客户的需求。

本次公示,建发|水利 天玺湾雅苑共公示了24栋6层叠墅的备案价!
其中,5、6号楼为26层,7、29、30号楼为18层, 这5栋均为成品房。
备案均价为毛坯均价20975元/平方米;

共有19栋6层叠加房,分别是:38、41—43、45—53、55 —60号楼;
备案均价为22530元/平方米;

另外,本次备案价上新的还有新城睿园和水沐云顶。
其中,新城睿园10号楼为8+1层住宅,毛坯交付,备案均价为15400元/平方米。20号楼为18层高层, 毛坯交付,备案均价为15300元/平方米;
水沐云顶花园8、9号楼为6层洋房,毛坯房源,备案均价为14911元/平方米。24号楼为17层高层 ,毛坯交付,备案均价为11899元/平方米;
金科&金地商置·观天下15、16号楼,层高8层,成品交付,备案均价为14000元/平方米。10号楼为33层,毛坯交付,备案均价为10087元/平方米;
以上,就是本次新房备案价详情,大家有什么想说的,欢迎留言讨论。
声明:本文由入驻焦点开放平台的作者撰写,除焦点官方账号外,观点仅代表作者本人,不代表焦点立场。
